This website introduces a conceptual company called SingularityAU that is modeled in a way for autistic people to support autistic owned small businesses. The author is an undiagnosed autistic adult that does NOT have a business degree. If you prefer to skip all this and just give feedback, scroll to the bottom for the comment section.
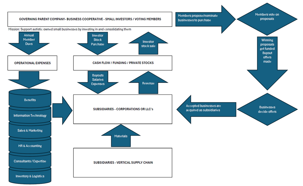
The company's mission is to support autistic owned businesses by investing in and consolidating them. It may sound counter intuitive to support a business by acquiring it, but there are advantages to this. Small businesses may have few resources with a narrow set of services and products. Consolidating companies like this can give them access to resources while allowing each of them to focus on growing their core business.
The governing company is a unique combination of a business cooperative and venture capital firm where everyone is a small dollar investor and a voting member with equal voting rights. This keeps individual risk low and gives everyone a vote on how funds are spent. Members are encouraged to recommend companies that would be good candidates to acquire. Recommendations are turned into due diligence and formal proposals that all members vote on before they can be funded.
Any autistic owned small business from any industry or trade can be recommended for an acquisition. There wouldn't be a requirement for proof of a medical diagnosis that a business owner is autistic. Ideal candidates have established sales but struggle with growth because of overhead with managing the business while dealing with autistic traits. Subsidiaries may retain most of their autonomy once acquired, but certain business functions may be consolidated to reduce operating costs/standardize operations.
Voting is the democratic heart of the company. Investing members each get one vote to decide what proposals get advanced and eventually funded. (This section and everything below is a work in progress)
(WIP)

Sorry, the comment section isn't ready. DM me on discord Azrael333 for more info/feedback